根据市委关于巡察工作的统一部署,近日,六届市委第九轮巡察和高标准农田建设专项巡察完成进驻工作。
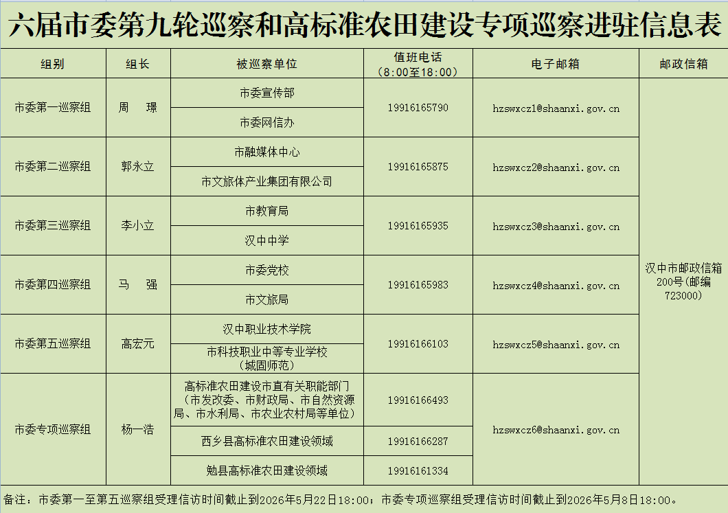
经市委批准,5个巡察组对市委宣传部、市委网信办、市委党校、市融媒体中心、市教育局、市文旅局、汉中职业技术学院、市科技职业中等专业学校(城固师范)、汉中中学、市文旅体产业集团有限公司开展常规巡察,1个专项巡察组对市直牵头高标准农田建设职能任务的农业农村和发改、财政、自然资源、水利等重点配合单位开展专项巡察,提级巡察西乡县、勉县高标准农田建设领域。
被巡察单位分别召开巡察进驻动员会。市委各巡察组组长作动员讲话,市委巡察工作领导小组成员和市委巡察办有关负责同志就做好巡察工作提出要求。
市委巡察组组长指出,巡察是党章赋予的重要职责,是推进党的自我革命、全面从严治党的战略性制度安排。市委巡察组将深入学习贯彻习近平总书记关于巡视工作的重要论述和《巡视工作条例》要求,准确把握被巡察党组织的职能责任和工作重点,围绕牢固树立和践行正确政绩观,完整准确全面贯彻新发展理念,紧扣深化开展“三个年”活动、深入打好“八场硬仗”、全面提升“三服务”质效、抓好“七个着力”等重点工作开展监督,推进政治监督具体化精准化常态化。针对高标准农田建设领域,将紧盯贯彻落实习近平总书记关于“三农”工作、粮食安全的重要指示批示精神,党中央关于高标准农田建设决策部署以及省委、市委工作要求,紧盯责任体系构建与协同监管实效、规划设计与资金使用、项目招标采购与工程建设、建后管护与长效机制、关键岗位人员廉洁用权和作风建设情况强化监督,推动巡察工作向深拓展、向专发力、向下延伸。
市委巡察工作领导小组成员、市委巡察办负责同志强调,市委巡察组要严格落实“六个深入了解”的监督工作重点,坚持问题导向,围绕习近平总书记重要讲话重要指示批示和党中央决策部署贯彻落实、树立和践行正确政绩观学习教育、履行主责主业等情况强化监督,着力发现被巡察党组织在履职尽责、改革创新、服务群众中的难点堵点问题,做到巡深巡透、见人见事。市委专项巡察组要深入贯彻落实习近平总书记重要指示批示精神和中央、省委决策部署,准确把握高标准农田建设领域的关键环节和重点方面强化巡察监督,切实增强巡察监督震慑力、穿透力、推动力。被巡察党组织要把巡察作为践行“两个维护”的具体行动,推进全面从严治党的重要抓手、推动高质量发展的有力保障,正确对待监督、自觉接受监督、主动配合监督,做到同题共答。
被巡察党组织主要负责人表示,将深入学习贯彻习近平总书记和党中央关于巡视巡察工作的重要部署要求,认真落实市委巡察动员部署会精神,切实提高政治站位,自觉接受监督,主动配合巡察,认真抓好整改,以巡察为契机更好履行职责使命,持续推动高质量发展、纵深推进全面从严治党,以实际行动坚定拥护“两个确立”,坚决做到“两个维护”。
据悉,5个巡察市直部门(单位)的市委巡察组将在被巡察单位工作60天左右,巡察组受理信访时间截止到2026年5月22日18:00。巡察高标准农田领域的市委专项巡察组将在被巡察单位工作45天左右,巡察组受理信访时间截止到2026年5月8日18:00。期间设立专门值班电话、邮政信箱、电子邮箱和“码上巡”小程序等,主要受理反映被巡察党组织领导班子及其成员、下一级党组织主要负责人和重点岗位人员问题的来信来电来访,重点是关于违反政治纪律、组织纪律、廉洁纪律、群众纪律、工作纪律和生活纪律等方面的举报和反映。
